当前位置:首页 > 分支机构 > 洪山自然资源和城乡建设局 > 公示公告

文       号:洪征公告【2025】字第6号

信息分类: 其他

发文机构:武汉市洪山区自然资源和城乡建设局

成文日期:2025-11-03 10:05

名       称:洪征公告【2025】字第6号土地征收公告

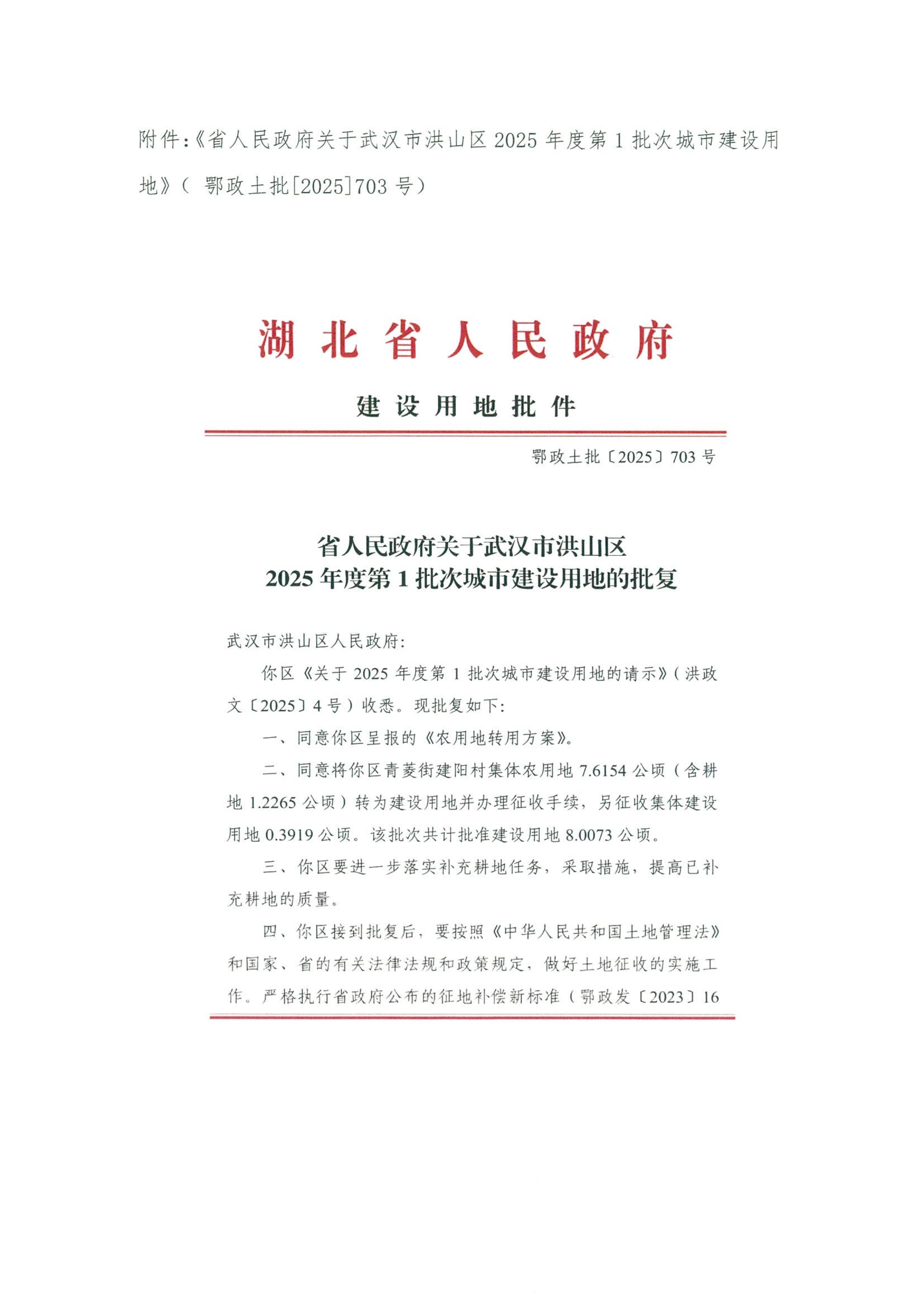
洪征公告【2025】字第6号土地征收公告
日期:2025-11-03 10:10 来源:武汉市洪山区自然资源和城乡建设局 字号:


附件:

站点地图智能问答
版权所有:武汉市洪山区人民政府 | 鄂ICP备05009168 鄂公网安备 42011102000076号 | 政府网站标识码:4201110038
主办单位:武汉市洪山区政府办公室 | 承办单位:洪山区大数据中心 | 联系地址:武汉市洪山区珞狮路300号 | 邮编:430070
政府各机构联系电话 | 网站技术支持:027-87673391 | 网站运维邮箱:htfw@hongshan.gov.cn

./t20251103_2671109_app.shtml