文       号:

信息分类: 其他

发文机构:洪山区民政局

成文日期:2023-09-28 08:58

名       称:2022年度武汉市洪山区民政局部门决算

2022年度武汉市洪山区民政局部门决算
日期:2023-09-28 08:58 来源:洪山区民政局 字号:

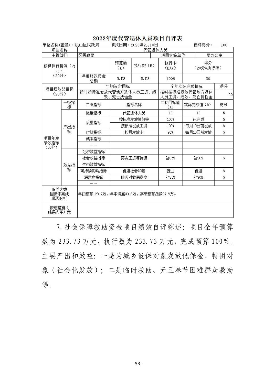
2022年度武汉市洪山区民政局部门决算


附件:

站点地图智能问答
版权所有:武汉市洪山区人民政府 | 鄂ICP备05009168 鄂公网安备 42011102000076号 | 政府网站标识码:4201110038
主办单位:武汉市洪山区政府办公室 | 承办单位:洪山区大数据中心 | 联系地址:武汉市洪山区珞狮路300号 | 邮编:430070
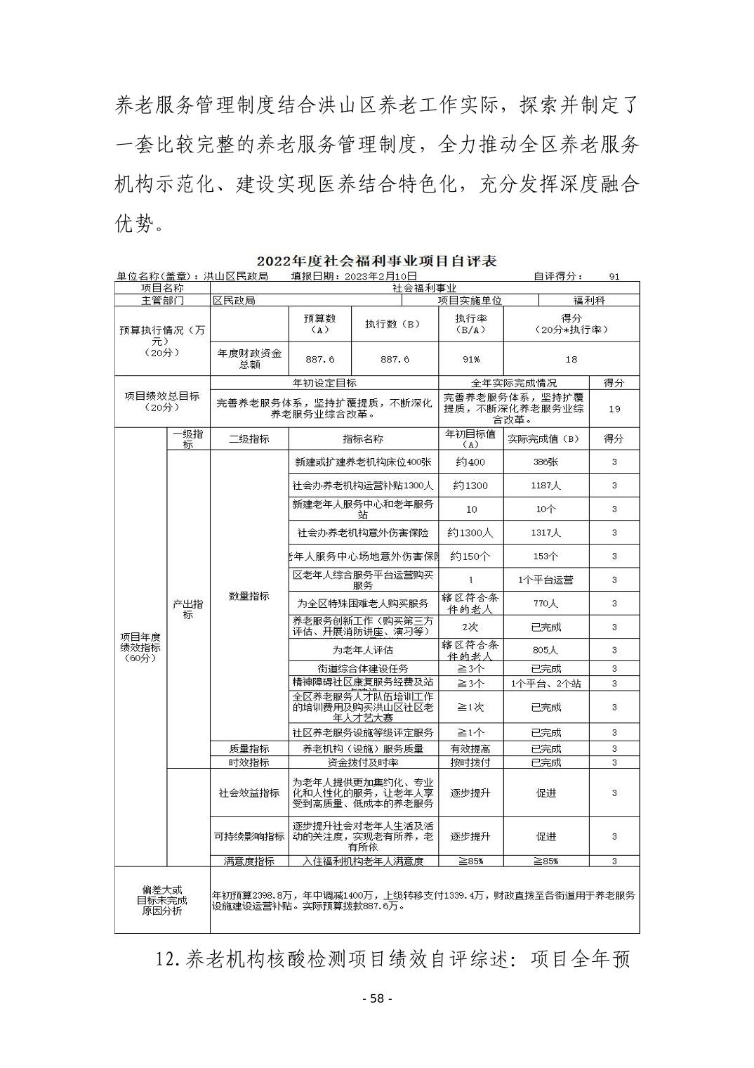
政府各机构联系电话 | 网站技术支持:027-87673391 | 网站运维邮箱:htfw@hongshan.gov.cn

./t20230928_2272851_app.shtml