文       号:

信息分类: 农业、林业、水利

发文机构:洪山区水务和湖泊局

成文日期:2024-10-10 09:00

名       称:武汉市洪山区水务和湖泊局本级2023年度单位决算

武汉市洪山区水务和湖泊局本级2023年度单位决算
日期:2024-10-10 09:30 来源:洪山区水务和湖泊局 字号:


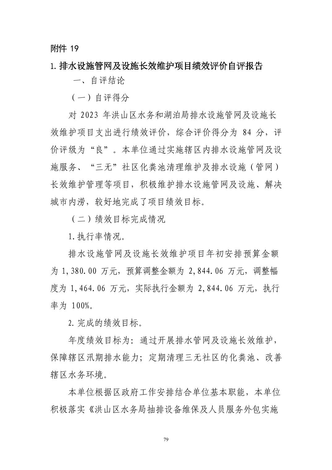
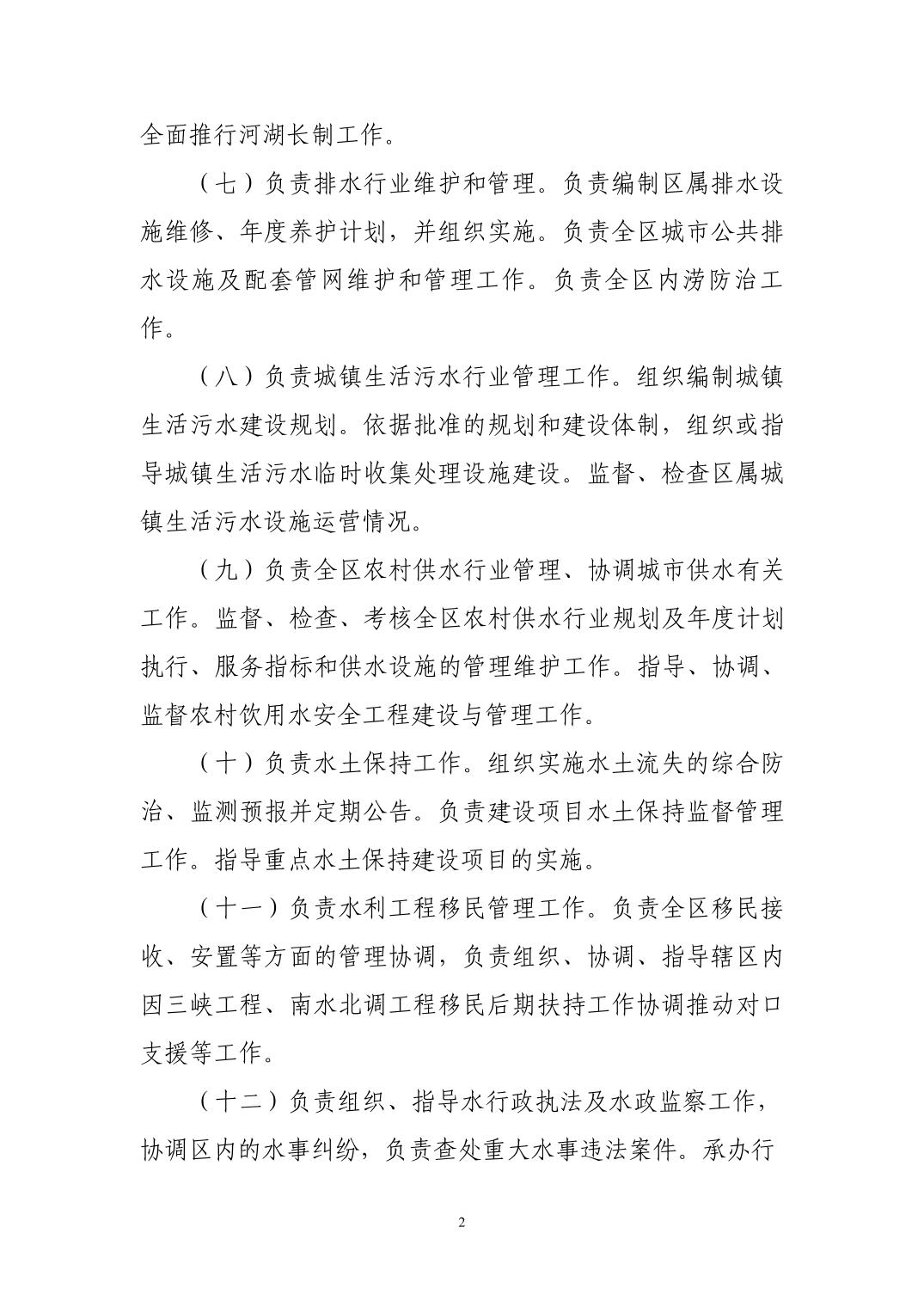
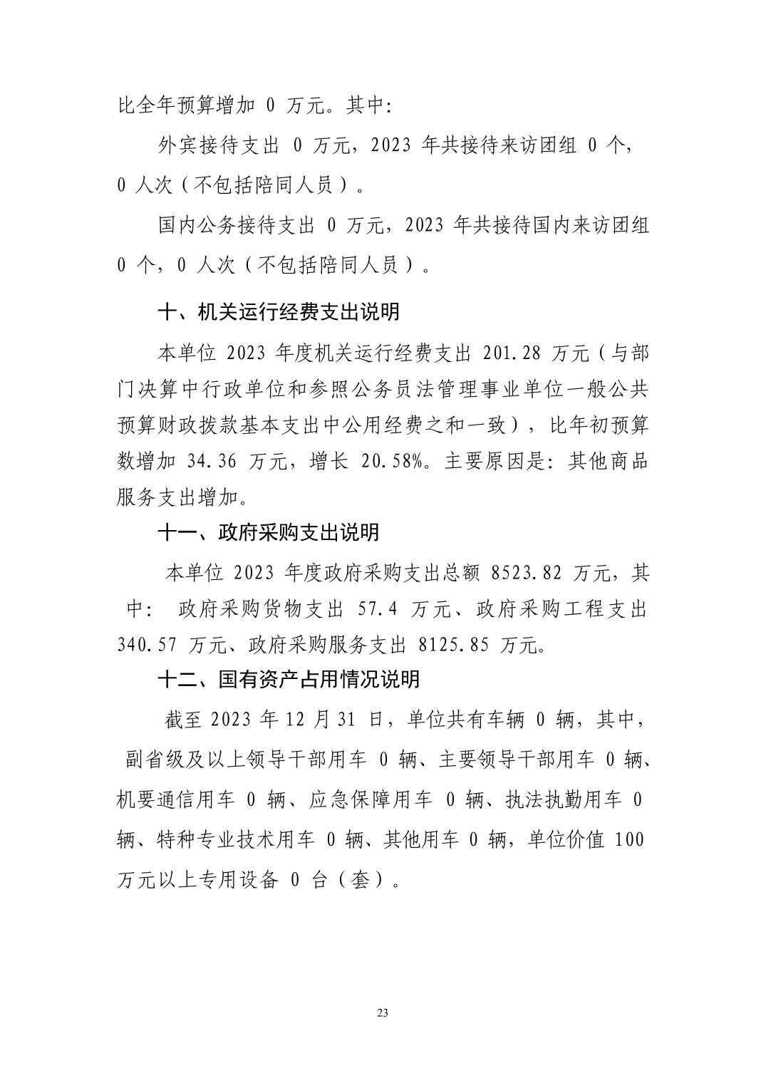
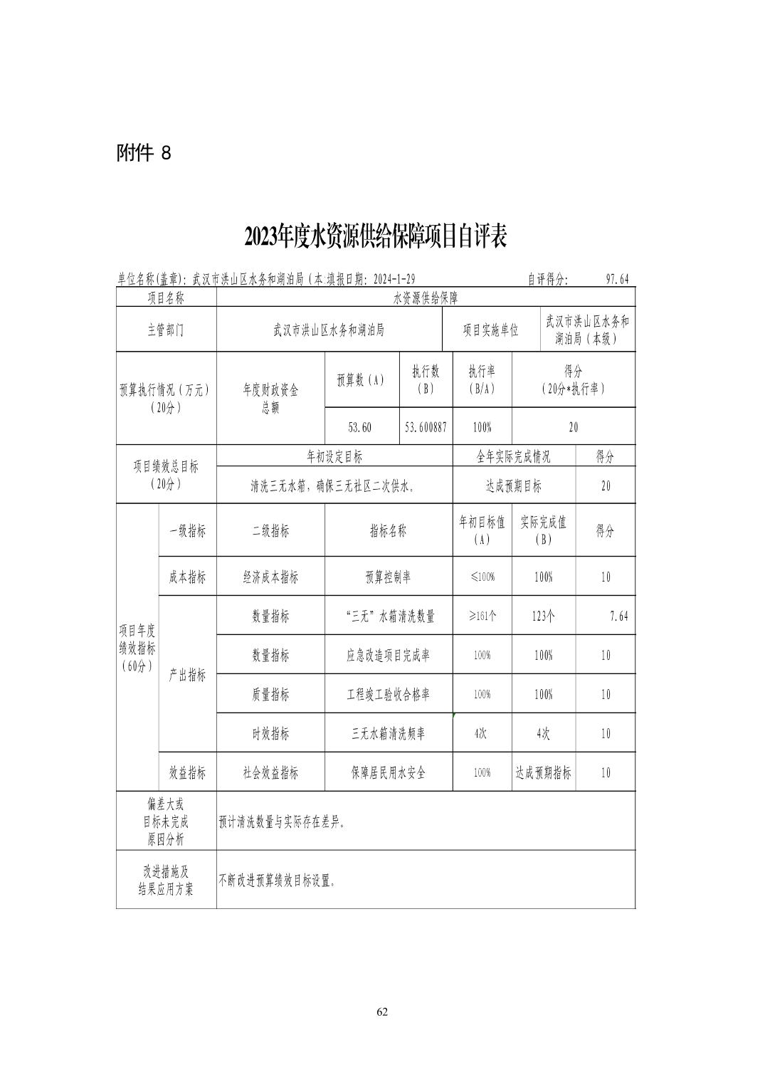
附件:

站点地图智能问答
版权所有:武汉市洪山区人民政府 | 鄂ICP备05009168 鄂公网安备 42011102000076号 | 政府网站标识码:4201110038
主办单位:武汉市洪山区政府办公室 | 承办单位:洪山区大数据中心 | 联系地址:武汉市洪山区珞狮路300号 | 邮编:430070
政府各机构联系电话 | 网站技术支持:027-87673391 | 网站运维邮箱:htfw@hongshan.gov.cn

./t20241010_2465397_app.shtml