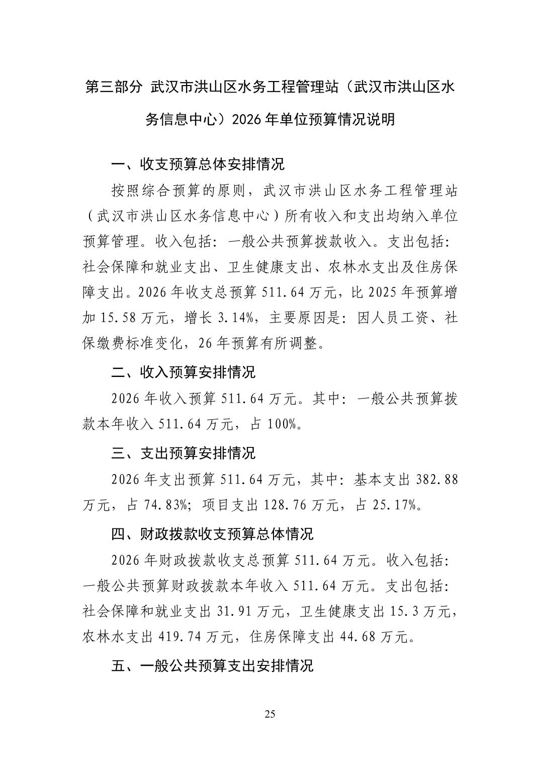
文 号:无 |
信息分类: 财政、金融、审计 |
|
发文机构:洪山区水务和湖泊局 |
成文日期:2026-01-19 09:00 |
|
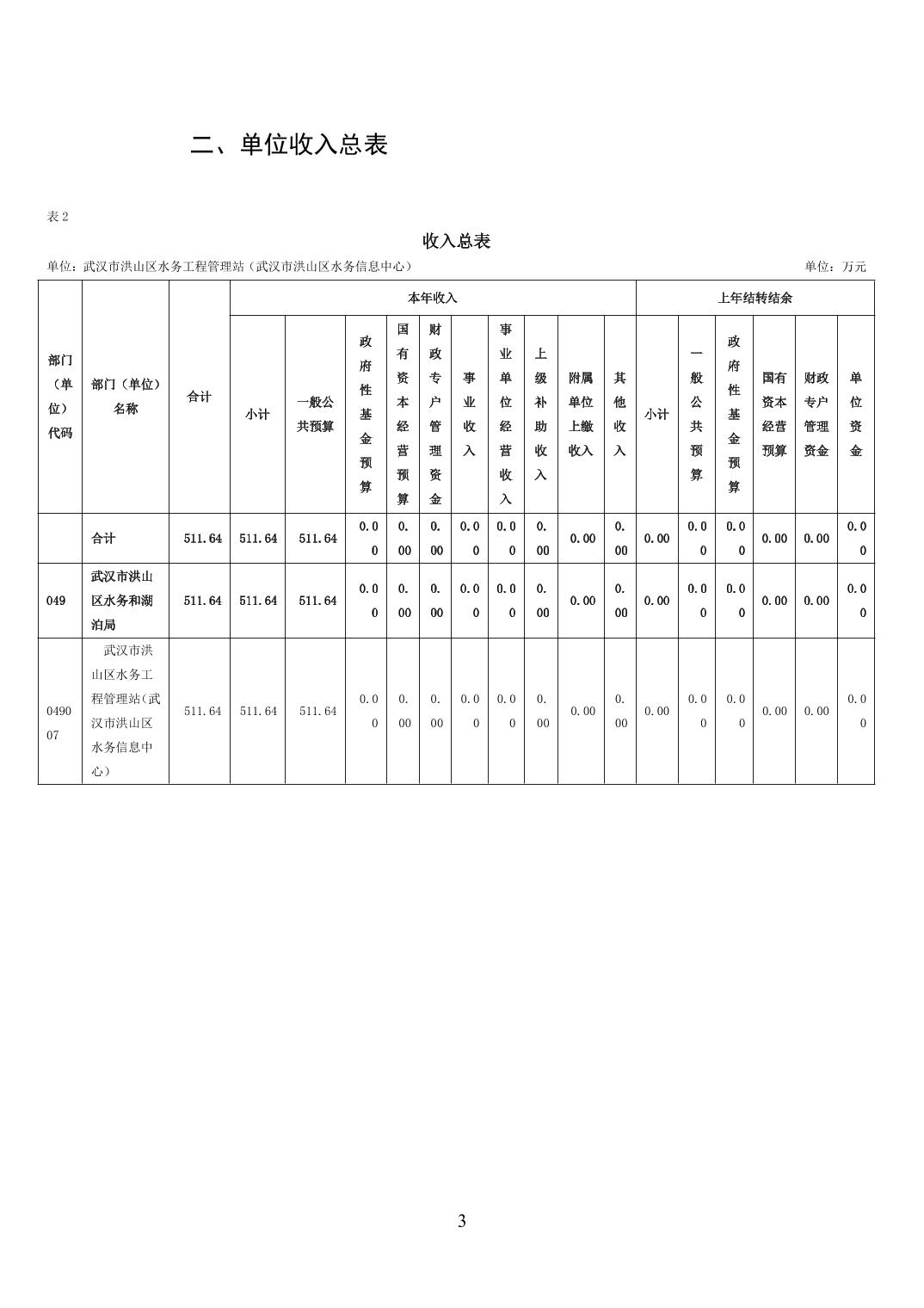
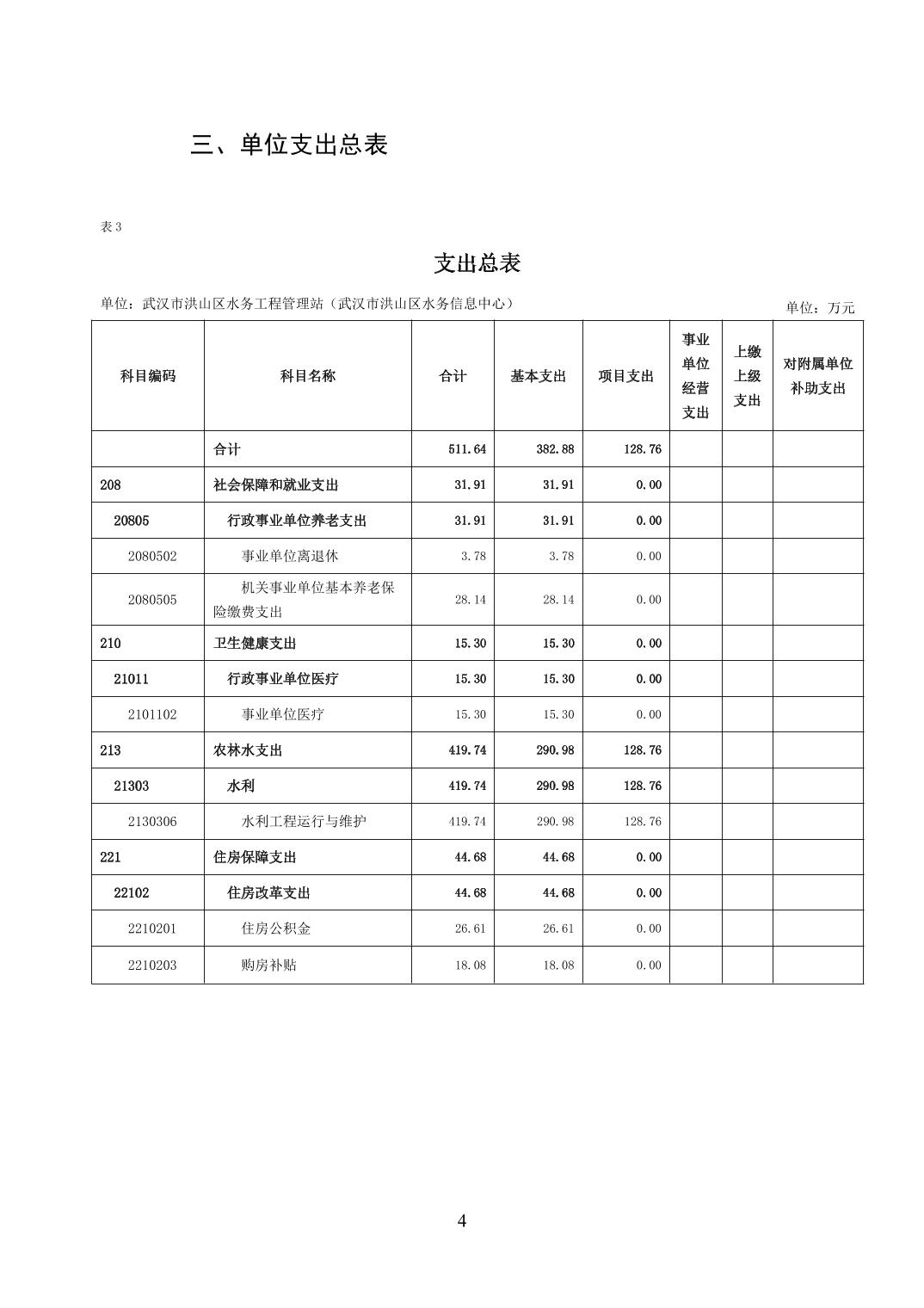
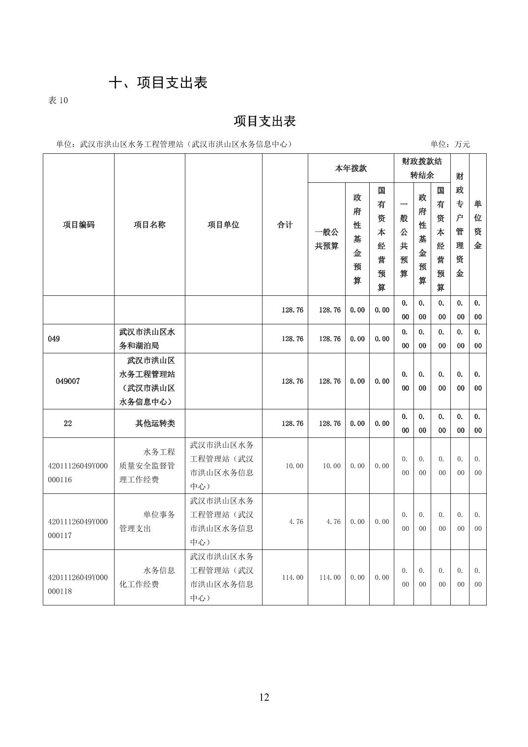
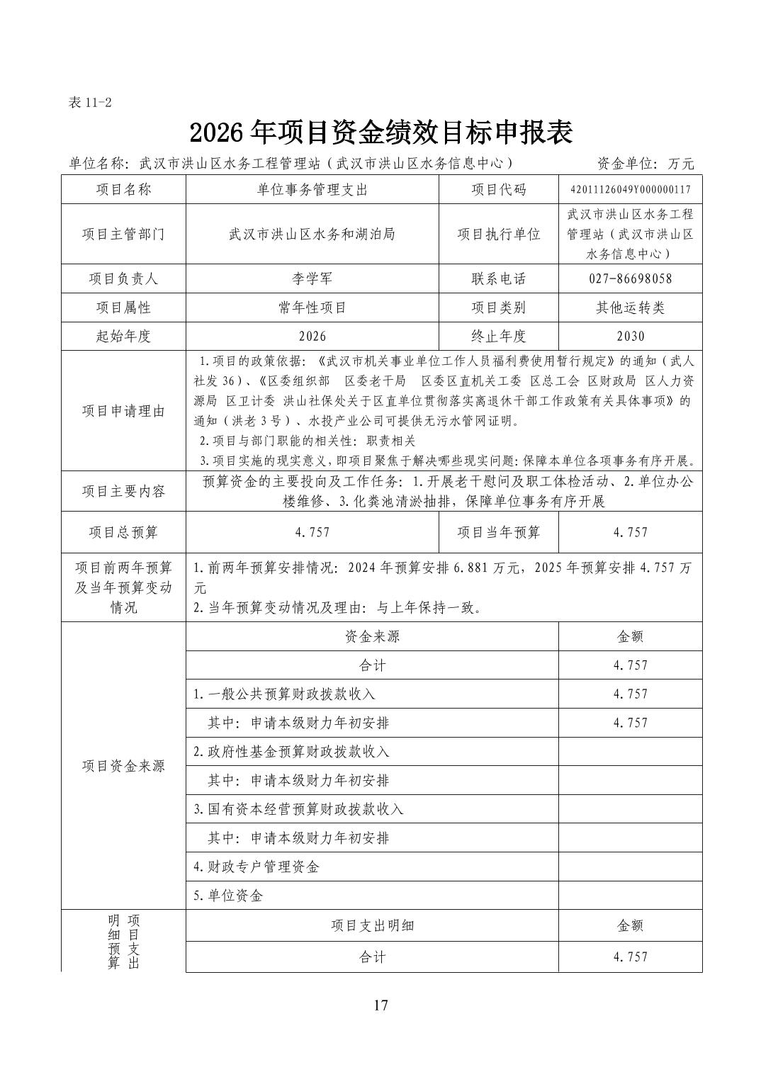
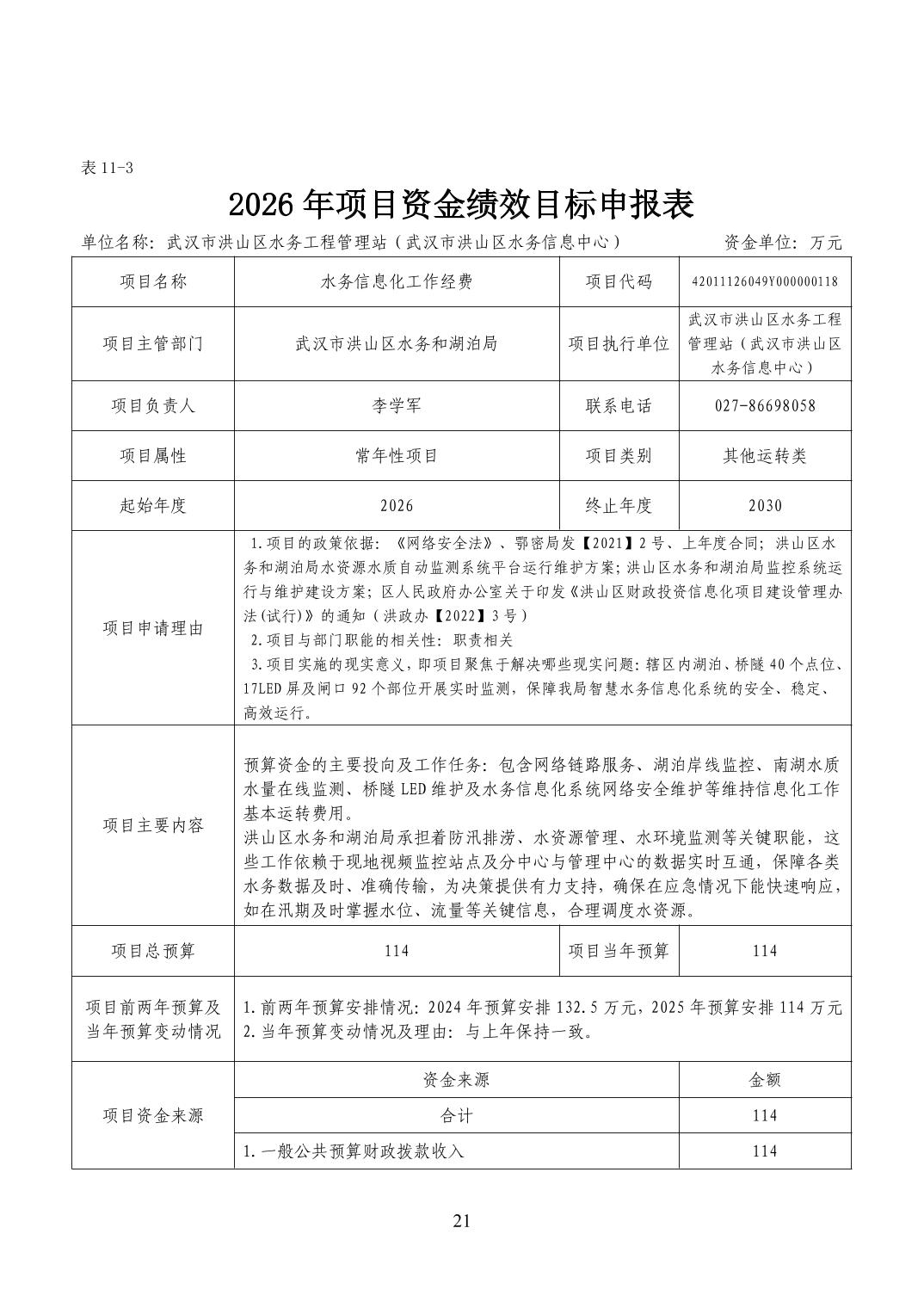
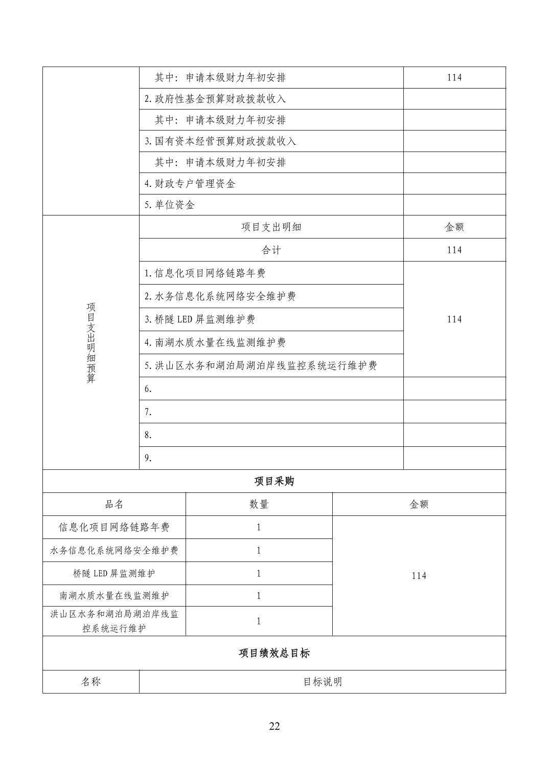
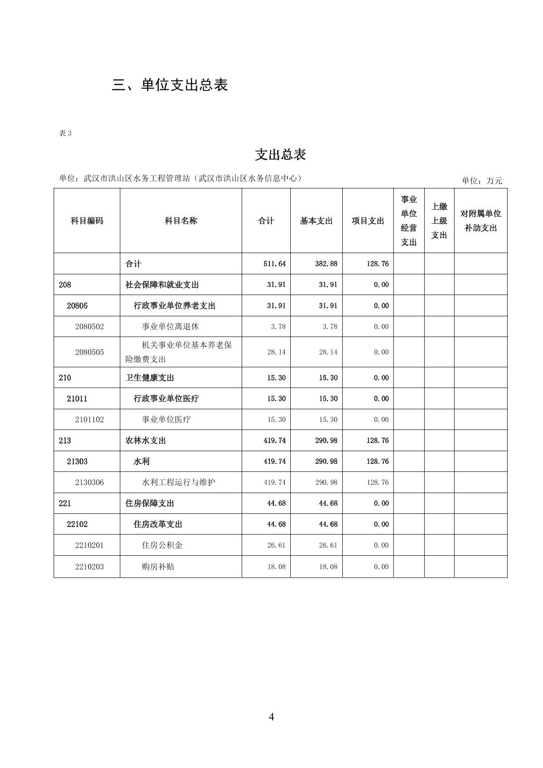
名 称:武汉市洪山区水务工程管理站(武汉市洪山区水务信息中心)2026年单位预算编制说明 |
||


































站点地图智能问答
版权所有:武汉市洪山区人民政府 | 鄂ICP备05009168
鄂公网安备 42011102000076号 | 政府网站标识码:4201110038
主办单位:武汉市洪山区政府办公室 | 承办单位:洪山区大数据中心 | 联系地址:武汉市洪山区珞狮路300号 | 邮编:430070
政府各机构联系电话 | 网站技术支持:027-87673391 | 网站运维邮箱:htfw@hongshan.gov.cn