文 号:无 |
信息分类: 其他 |
|
发文机构:武汉市洪山区人民政府 |
成文日期:2020-01-21 17:47 |
|
名 称:武汉市洪山区信访局2020年部门预算编制说明 |
||
洪山区信访局2020年部门预算编制说明
2020年1月
2020年部门预算公开目录
第一部分 部门概况
一、主要职能
二、部门预算单位构成
三、部门人员构成
第二部分 2020年部门预算表(表格独立公开)
一、收支预算总表
二、收入预算总表
三、支出预算总表
四、一般公共预算财政拨款收支预算总表
五、一般公共预算支出表
六、一般公共预算基本支出表
七、财政拨款“三公”经费支出表
八、政府性基金预算支出表
整体支出绩效目标申报表
项目资金绩效目标申报表
第三部分 2020年部门预算安排情况说明
一、部门预算收支情况总体说明
二、部门预算收入情况说明
三、部门预算支出情况说明
四、财政拨款收支预算情况说明
五、一般公共预算支出情况说明
六、一般公共预算基本支出情况说明
七、财政拨款“三公”经费支出情况说明
八、政府性基金预算支出情况说明
九、其他重要事项的情况说明
第四部分 财政专项支出预算安排情况说明
第五部分 名词解释
第一部分
一、部门概况
(一)部门主要职能
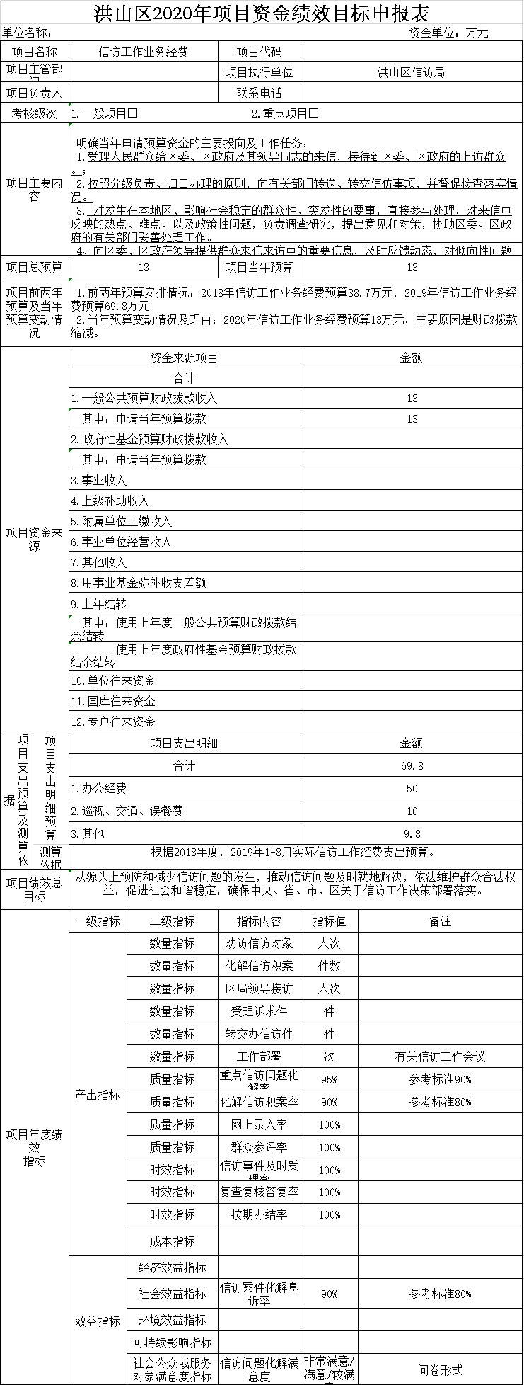
1、受理人民群众给区委、区政府及其领导同志的来信,接待到区委、区政府的上访群众。
2、承办中央、国务院、省委、市委、市政府和区委、区政府及其领导同志转办、交办的信访事项;对重要的信访事项,经领导批准,责成有关部门查处,或协助有关部门查处,或直接参与查处;负责审查并按时上报处理结果。
3、按照分级负责、归口办理的原则,向有关部门转送、转交信访事项,并督促检查落实情况。
4、对发生在本地区、影响社会稳定的群众性、突发性的要事,直接参与处理,对来信中反映的热点、难点以及政策性问题,负责调查研究,提出意见和对策,协助区委、区政府的有关部门妥善处理工作。
5、向区委、区政府领导提供群众来信来访中的重要信息,及时反馈动态,对倾向性问题和影响社会稳定的信访事项,按领导批示意见抓好督办落实工作。负责领导接待群众来访日的安排和落实。
6、负责全区信访工作的综合管理。协助区委、区政府部署、检查和指导全区的信访工作,发现和解决问题,组织交流和推广经验,开展创建文明接待活动,负责信访宣传、培训干部、制定信访工作目标管理并组织实施。
7、完成区委、区政府领导交办的其他事项。
(二)部门预算单位构成
洪山区信访局由机关及下属1个二级单位组成,其中:行政单位1个、事业单位1个(含参照公务员法管理事业单位/个)。
(三)部门人员构成
洪山区信访局总编制人数17人,其中:行政编制8人,事业编制9人(其中:参照公务员法管理/人)。在职实有人数12人,其中:行政编制5人,事业编制7人(其中:参照公务员法管理/人)。
离退休人员12人,其中:离休/人,退休12人。
第二部分
2020年部门预算表(表格独立公开)








2020年部门整体支出绩效目标表和项目资金绩效目标表(表格独立公开)





第三部分
2020年部门预算安排情况说明
一、部门收支情况总体说明
全年预算安排收入672.51万元,比2019年预算减少327.96万元,下降32.8%;支出672.51万元。全年预算收支平衡。
二、部门收入情况说明
部门预算收入672.51万元。其中:一般公共预算财政拨款收入672.51万元,政府性基金预算财政拨款收入/万元,事业收入/万元,上级补助收入/万元,附属单位上缴收入/万元,事业单位经营收入/万元,其他收入/万元;用事业基金弥补收支差额/万元、上年结转/万元。
三、部门支出情况说明
部门预算支出672.51万元。其中:基本支出515.51万元,项目支出157.00万元,上缴上级支出/万元,对附属单位补助支出/万元,事业单位经营支出/万元,结转下年/万元。
按照支出功能分类科目,主要用于:
一般公共服务支出581.33万元;社会保障和就业支出23.4万元;卫生健康支出17.87万元;住房保障支出49.91万元;其他支出/万元。
按照支出经济分类科目,主要用于:
工资福利支出382.64万元;商品和服务支出219.93万元;对个人和家庭的补助52.94万元;资本性支出17万元;其他支出/万元。
四、财政拨款收支预算情况说明
一般公共预算财政拨款收入672.51万元,支出672.51万元,预算收支平衡。
五、一般公共预算支出情况说明
一般公共预算财政拨款支出预算672.51万元,其中:当年预算672.51万元,比2019年预算减少327.96万元,下降32.8%;上年结转/万元。主要安排情况如下:
1、基本支出515.51万元,主要用于人员经费(工资福利支出、对个人和家庭补助支出)、公用经费(商品和服务支出)。
2、项目支出157.00万元,其中:
一般行政管理事务156万元,主要用于:
(1)信访业务专项经费项目13万元。
(2)大维稳工作经费项目126万元。
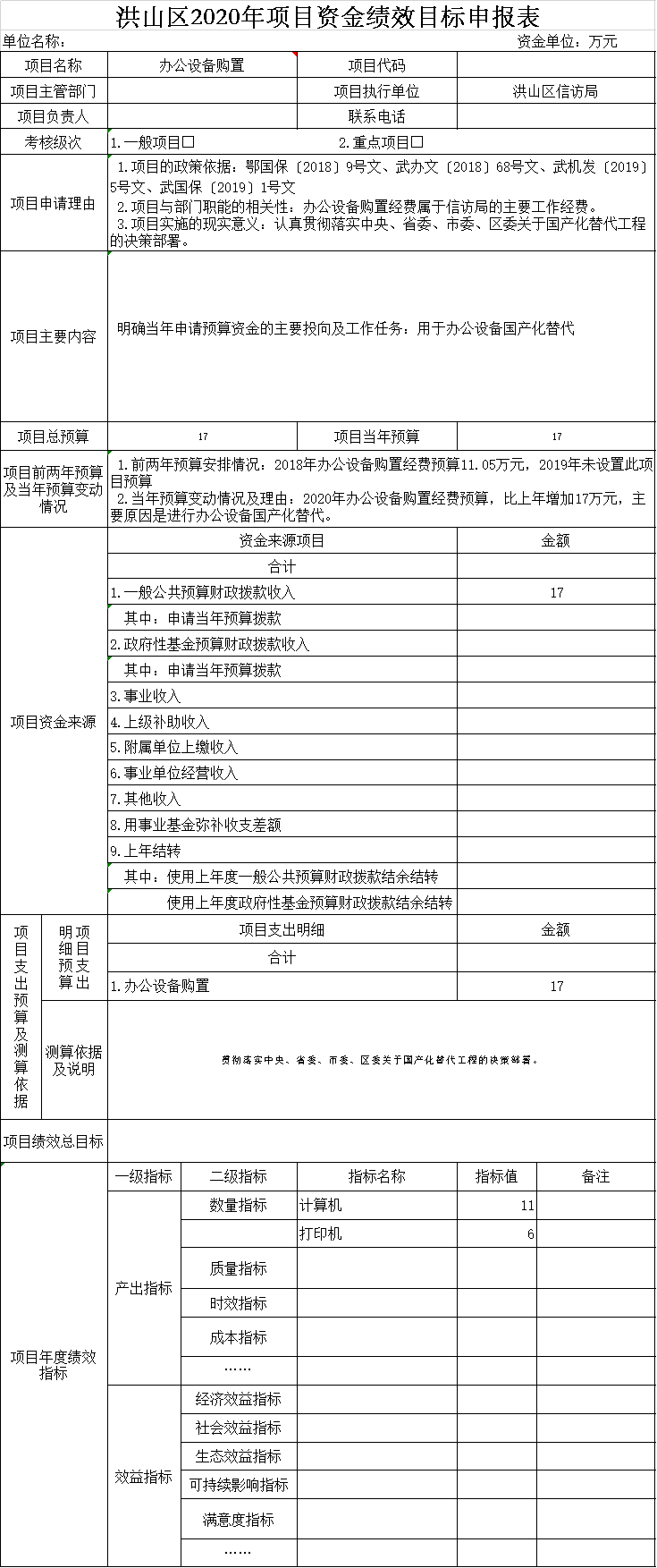
(3)办公设备购置项目17万元。
其他共产党事务1万元,主要用于:
(1)党建(纪检)工作经费项目0.5万元。
(2)文明创建工作经费项目0.5万元。
六、一般公共预算基本支出情况说明
一般公共预算基本支出515.51万元,比2019年预算增加61.34万元,增长13.5%,主要原因:实有人数增加。其中:
1.人员经费435.58万元,包括:
(1)工资福利支出382.64万元,主要用于:在职人员基本工资、津贴补贴、奖金、绩效工资、机关事业单位基本养老保险缴费、职业年金缴费、职工基本医疗保险缴费、公务员医疗补助、其他社会保障缴费、住房公积金、医疗费、其他工资福利支出等。
(2)对个人和家庭的补助52.94万元,主要用于离休费、退休费、医疗费补助、其他对个人和家庭补助支出等。
2.公用经费79.93万元,包括商品和服务支出、资本性支出,主要用于:办公费、印刷费、咨询费、手续费、水费、电费、邮电费、取暖费、物业管理费、差旅费、因公出国(境)费、维修(护)费、租赁费、会议费、培训费、公务接待费、专用材料费、劳务费、委托业务费、工会经费、福利费、公务用车运行维护费、其他交通费用、其他商品和服务支出等。
七、一般公共预算财政拨款“三公”经费支出预算情况
(一)“三公”经费的单位范围
“三公”经费包括一级、二级单位2家。
(二)“三公”经费财政拨款预算情况
一般公共预算财政拨款安排“三公”经费预算0万元,比2019年预算增加0万元,增长/%。其中:
1.因公出国(境)经费预算0万元,比2019年预算增加0万元,主要原因:无出国计划。
2.公务用车购置及运行维护费4.4万元,比2019年预算增加4.4万元。其中:
(1)公务用车购置费0万元,比2019年预算增加0万元,主要原因:公车改革,不再配备公车。
(2)公务用车运行维护费4.4万元,比2019年预算增加4.4万元,主要原因:公车未下账,系统自动生成,已申请退回预算调整。
3.公务接待费预算0万元,比2019年预算增加0万元,主要原因:根据中央八项规定,厉行节约。
八、政府性基金预算支出情况说明
政府性基金预算财政拨款支出预算数/万元,主要安排情况如下:
武汉市洪山区信访局2020年没有使用政府性基金预算安排的支出。
九、其他重要事项的情况说明
(一)机关运行经费情况
2020年部门机关及下属/家参照公务员法管理事业单位的机关运行经费79.93万元。
(二)政府采购预算情况
2020年部门预算中纳入政府采购预算支出合计/万元。包括:货物类/万元,工程类/万元,服务类/万元。
(三)国有资产占有使用情况
截至2019年12月31日,部门共有车辆1辆。其中:一般公务用车/辆,一般执法执勤用车1辆,特种专业技术用车/辆。
(三)预算绩效管理情况
2020年,部门预算支出全部纳入绩效管理。设置了部门整体支出绩效目标,5个一级项目支出绩效目标,涉及一般公共预算本年财政拨款157万元。
第四部分
财政专项支出预算安排情况说明
本部门无财政专项支出
第五部分
名词解释
(一)一般公共预算财政拨款收入:指区级财政一般公共预算当年拨付的资金。
(二)政府性基金预算财政拨款收入:指区级财政政府性基金预算当年拨付的资金。
(二)事业收入:指事业单位开展专业业务活动及辅助活动所取得的收入。
(三)事业单位经营收入:指事业单位在专业业务活动及其辅助活动之外开展非独立核算经营活动取得的收入。
(四)其他收入:指除“财政拨款收入”、“事业收入”、“事业单位经营收入”等以外的收入。
(五)上年结转:指以前年度尚未完成、结转到本年仍按原规定用途继续使用的资金。
(六)基本支出:指为保障机构正常运转、完成日常工作任务而发生的人员支出和公用支出。
(七)项目支出:指在基本支出之外为完成特定的行政任务和事业发展目标所发生的支出。
(八)事业单位经营支出:指事业单位在专业业务活动及其辅助活动之外开展非独立核算经营活动发生的支出。
(九)本部门使用的主要支出功能分类科目(项级):如:
1.一般公共服务(类) 政府办公厅(室)及相关机构事务(款) 信访事务(项),反映行政单位(包括实行公务员管理的事业单位)的基本支出。
2.一般公共服务(类) 政府办公厅(室)及相关机构事务(款) 事业运行(政府办公厅)(项),反映事业单位的基本支出,不包括行政单位(包括实行公务员管理的事业单位)后勤服务中心、医务室等附属事业单位。
3.一般公共服务(类) 其他共产党事务支出(款) 一般行政管理事务(其他共产党)(项),反映行政单位(包括实行公务员管理的事业单位)未单独设置项级科目的其他项目支出。
4.一般公共服务(类) 其他共产党事务支出(款) 其他共产党事务支出(项),反映除上述项目以外其他用于中国共产党事务的支出。
5.社会保障和就业支出(类)行政事业单位离退休(款)归口管理的行政单位离退休(项),反映实行归口管理的行政单位(包括实行公务员管理的事业单位)开支的离退休经费。
6.医疗卫生与计划生育支出(类)行政事业单位医疗(款)行政单位医疗(项),反映财政部门集中安排的行政单位基本医疗保险缴费经费,未参加医疗保险的行政单位的公费医疗经费,按国家规定享受离休人员、红军老战士待遇人员的医疗经费。
7.医疗卫生与计划生育支出(类)行政事业单位医疗(款)事业单位医疗(项),反映财政部门集中安排的事业单位基本医疗保险缴费经费,未参加医疗保险的事业单位的公费医疗经费,按国家规定享受离休人员待遇人员的医疗经费。
8.住房保障支出(类)住房改革支出(款)住房公积金(项),反映行政事业单位按人力资源和社会保障部、财政部规定的基本工资和津贴补贴以及规定比例为职工缴纳的住房公积金。
9.住房保障支出(类)住房改革支出(款)提租补贴(项),反映按房改政策规定的标准,行政事业单位向职工(含离退休人员)发放的租金补贴。
10.住房保障支出(类)住房改革支出(款)购房补贴(项),反映按房改政策规定的标准,行政事业单位向符合条件职工(含离退休人员)、军队(含武警)向转役复员离退休人员发放的用于购买住房的补贴。
(十)“三公”经费:纳入财政一般公共预算管理的“三公”经费,是指市直部门用一般公共预算财政拨款安排的因公出国(境)费、公务用车购置及运行维护费和公务接待费。其中,(1)因公出国(境)费,反映单位公务出国(境)的国际旅费、国外城市间交通费、住宿费、伙食费、培训费、公杂费等支出;(2)公务用车购置及运行维护费,反映单位公务用车购置支出(含车辆购置税、牌照费)及燃料费、维修费、过路过桥费、保险费、安全奖励费用等支出;(3)公务接待费反映单位按规定开支的各类公务接待(含外宾接待)支出。
(十一)机关运行经费:为保障行政单位(包括参照公务员法管理的事业单位)运行用于购买货物和服务的各项资金,包括办公及印刷费、邮电费、差旅费、会议费、福利费、日常维修费、专用材料及一般设备购置费、办公用房水电费、办公用房取暖费、办公用房物业管理费、公务用车运行维护费以及其他费用等。
(十二)其他专用名词
根据本部门使用的其他专用名词补充解释。
站点地图智能问答
版权所有:武汉市洪山区人民政府 | 鄂ICP备05009168
鄂公网安备 42011102000076号 | 政府网站标识码:4201110038
主办单位:武汉市洪山区政府办公室 | 承办单位:洪山区大数据中心 | 联系地址:武汉市洪山区珞狮路300号 | 邮编:430070
政府各机构联系电话 | 网站技术支持:027-87673391 | 网站运维邮箱:htfw@hongshan.gov.cn