文 号:无 |
信息分类: 其他 |
|
发文机构:洪山区行政审批局 |
成文日期:2019-05-29 10:03 |
|
名 称:2018年度武汉市洪山区行政审批局决算 |
||
目 录
第一部分 武汉市洪山区行政审批局概况
一、部门主要职能
二、部门决算单位构成
三、部门人员构成
第二部分 武汉市洪山区行政审批局2018年度部门决算表
一、收入支出决算总表(表1)
二、收入决算表(表2)
三、支出决算表(表3)
四、财政拨款收入支出决算总表(表4)
五、一般公共预算财政拨款支出决算表(表5)
六、一般公共预算财政拨款基本支出决算表(表6)
七、一般公共预算财政拨款“三公”经费支出决算表(表7)
八、政府性基金预算财政拨款收入支出决算表(表8)
第三部分 武汉市洪山区行政审批局2018年度部门决算情况说明
一、收入支出决算总体情况说明
二、收入决算情况说明
三、支出决算情况说明
四、财政拨款收入支出决算总体情况说明
五、一般公共预算财政拨款支出决算情况说明
六、一般公共预算财政拨款基本支出决算情况说明
七、一般公共预算财政拨款“三公”经费支出决算情况说明
八、政府性基金预算财政拨款收入支出决算情况说明
九、关于2018年度预算绩效情况说明
十、其他重要事项的情况说明
第四部分 2018年重点工作完成情况
第五部分 名词解释
第一部分 洪山区行政审批局概况
一、部门主要职能
1、负责全区相对集中行政许可权的行政审批工作,规范全区政务服务工作,并建立和完善相应的工作机制。
2、负责全区行政审批事项审批流程调整和优化。
3、负责政务服务平台、行政审批系统的建设、维护和管理。
4、负责全区行政审批、政务服务信息化建设和信息公开工作。
5、负责全区行政审批项目的现场勘查、技术论证工作;组织并协调各职能局对关系国计民生、公共安全的重大项目或有特殊专业、技术要求的项目进行联合勘验;负责涉及行政审批事项的专家库、中介机构库的建设和管理。
6、指导、协调全区公共服务事项的办理工作。
7、制定政务服务管理办公室各项规章制度并组织实施。
8、负责政务服务管理办公室人员日常管理及考核,监督检查人员执行规章制度的情况。
9、受理办事群众的投诉和政务服务管理办公室人员纪律监督检查及违规违纪等问题的处理。
10、协调指导街道(乡)政务服务体系的建立和完善,指导街道(乡)政务服务中心政务服务相关工作开展。
11、统筹管理公共资源交易,指导协调各类公共资源交易管理工作;按照综合监管与行业监管并重的原则,加强市场交易活动的现场监管,对招投标有关行业监管部门履责情况进行监督检查和业务指导;负责建设和管理综合专家库,受理对公共资源交易的投诉,并协调调查处理等工作。
12、承担区委、区政府和上级部门交办的其他工作。
13、承担区级财政性资金的政府集中采购项目实施。
二、部门决算单位构成
从决算单位构成来看,武汉市洪山区行政审批局部门决算由纳入独立核算的单位本级决算和 2 个下属单位决算组成。其中:行政单位 1 个、参照公务员法管理事业单位 0 个、全额拨款事业单位 2 个、差额拨款事业单位 0 个、自收自支事业单位 0 个。
武汉市洪山区行政审批局2018年度部门决算编制范围的二级预算单位包括:
1.武汉市洪山区行政审批局协调服务中心
2.武汉市洪山区政府采购中心
三、部门人员构成
武汉市洪山区行政审批总编制人数 41 人,其中:行政编制 22 人,事业编制 19 人(其中:参照公务员法管理 19 人)。在职实有人数 35 人 ,其中:行政 20 人,事业 15 人(其中:参照公务员法管理 15 人)。
离退休人员 0 人,其中:离休 0 人,退休 0 人。
第二部分 2018年度部门决算表



第三部分 武汉市洪山区行政审批局2018年度部门决算情况说明
一、2018年度收入支出决算总体情况说明
2018年度收、支总计 6076.27 万元。与2017年相比,收、支总计各增加(减少) 1699 万元,增长 257.64 0%,主要原因是2018年开展大楼升级改造项目,项目经费增加。

图1:收、支决算总计变动情况
二、2018年度收入决算情况说明
2018年度本年收入合计 6076.27 万元。其中:财政拨款收入 6076.27万元,占本年收入 100 %;上级补助收入 0 万元,占本年收入 0 %;事业收入 0 万元,占本年收入 0 %;经营收入 0 万元,占本年收入 0 %;附属单位上缴收
入 0 万元,占本年收入 0 %;其他收入 0 万元,占本年收入 0 %。
图2:收入决算结构
三、2018年度支出决算情况说明
2018年度本年支出合计 6076.27 万元。其中: 基本支
出 843.33 万元,占本年支出 14 %;项目支出 5232.94 万元,占本年支出 86 %;上缴上级支出 0 万元,占本年支出 0 %;经营支出 0 万元,占本年支出 0 %;对附属单位补助支出 0 万元,占本年支出 0 %。

图3:支出决算结构
四、2018年度财政拨款收入支出决算总体情况说明
2018年度财政拨款收、支总计 6076.27 万元。与2017年相比,财政拨款收、支总计各增加 4377.27 万元,增长 257.64 %。主要原因是2018年开展大楼升级改造项目,项目经费增加。

图4:财政拨款收、支决算总计变动情况
五、2018年度一般公共预算财政拨款支出决算情况说明
(一)财政拨款支出决算总体情况。
2018年度财政拨款支出 6076.27 万元,占本年支出合计的 100 %。与2017年相比,财政拨款支出增加 4377.27 万元,增长 257.64 %。主要原因是2018年开展大楼升级改造项目,项目经费增加。
(二)财政拨款支出决算结构情况
2018年度财政拨款支出 6076.27 万元,主要用于以下方面:一般公共服务(类)支出 5949 万元,占 97.91 %;医疗卫生与计划生育支出 36.33 万元,占 0.60 %;社会保障和就业支出 5.22 万元,占 0.086 %;住房保障支85.73 万元,占 1.41 %。
(三)财政拨款支出决算具体情况。
2018年一般公共预算财政拨款支出年初预算为6696.42 万元(包括年初部门预算、基本建设等专项资金、上级下达的专项转移支付资金及年初结转和结余资金等),支出决算为 6076.27 万元,完成年初预算的 90.74 %。其中:基本支出 843.33万元,项目支出 5232.94 万元。项目支出主要用于:
1.洪山区政务服务中心提档升级改造工程3490.79万元,主要用于“1-9层室内装饰改造”、“立体停车库”、“附楼加层”、“增设外挂电梯”四大块。主要成效:①1-9楼室内装饰改造已完成,并全部投入使用。②消防工程、暖通工程、智能化工程已部分投入使用。③附楼加层加固工程已经完工。④立体车库钢结构主体工程已完工。⑤外挂电梯电梯井道结构施工已基本完成。办事大厅面积增加2500平方米,新增了民政婚姻登记服务区,窗口增加近40个,人均办事面积增长率77%,群众办事时间减少率30%。办理事务集中,方便群众一次性办理,也为群众提供了相对充裕的休息活动区域和更加舒适的办事体验,提升群众满意度。
2.政务服务“一张网”建设项目80.8万元,主要用于“应用系统区级实施服务费”。主要成效:现已初步完成电子档案管理系统区级部署、协同运行管理平台区级部署、系统对接联调、系统应用综合服务。为下一步增加“一张网”全市统一技术标准所需的软硬件及配套服务、加快“一张网”五级网络联通对接融合工作的政务外网环境和服务器、数据库等工作做铺垫。
3.行政审批工作经费1096.36万元,主要用于:①行政审批工作经费;②政务服务经费 ;③购买劳务支出;④网络光纤费;⑤办公设备购置经费。主要成效:①审批局全年审批案件68466件,其中经济科全年审批55862件、社会科共受理行政审批8802件、建设科全年共受理行政审批1476件、勘查科现场勘查共2326个。为服务辖区企业,增强企业活力,助力中小企业发展,提高全民专业素质,规范企业专业技术做出贡献。②提供社会岗位97个,维护社会稳定,促进就业,解决人员不足,满足用人需求,节约财政资金。③推行“三办”改革,我局坚持以企业和群众办事的极致体验为标目标,从每一个影响审批效率和办事体验的环节入手,用心改进,集胜渐进,在实践中创造性地推行“五办”,取得了初步成效。
4.机构运转经费415.98万元,主要用于:党建、共青团、后勤保障、物业费经费。主要成效:①开展党支部爱国主义教育活动10次,购买党员教育书籍97本,制作党建宣传视频1个,全党倡导学习,加强教育,可以带动全社会形成良好的学习氛围,促进共产党员以身作则,努力把勤奋好学的风气推广到全社会。②组织共青团开展党史学习教育2次,有效提升青年不畏艰难,积极进取的精神。③中央空调主机锅炉专项清洗2次,化粪池排污清洗1次,消防系统维护更换屋顶风箱机,4KG灭火器更换灌粉123具,35KG推车灭火器更换灌粉5具,消防水枪增补4个,电梯维保24次,提升政务环境,减少电梯、空调故障,保障群众安全。
5.政府采购中心业务经费149.01万元。主要用于:政府采购的政策法规宣传专栏、政府采购标书、招标文件及有关资料汇编及招标文件制作费、聘请评审专家费、外包人员经费、政府采购知识培训费。主要成效:①完善4类采购文件模版,出台10个内控制度,形成较完善的管理操作制度和运行机制,实现了政府采购操作管理规范化、信息透明化。②2018年,受理政府采购申报70个项目,预算金额6593.877237万元。完成56个项目采购,采购预算5523.228092万元,节约资金498.932535万元,节资率9.03%。受理集体资产交易申报33个项目,预算金额12929.957285万元。完成15个交易项目,采购预算10320.29342万元,节约资金9.491601万元。③组织人员学习“三资”管理文件精神,定期与集体资产交易平台的软件开发商进行沟通,就操作中遇到的技术性问题协商解决。完成了集体资产交易介绍PPT制作,录制项目实操视频,为制作宣传短片累积素材,进一步加强我区集体资产的交易管理,规范集体资产交易行为,确保集体资产交易过程公开、公平、公正,推动集体资产优化配置和保值增值,推进基层廉政建设,促进农村社会和谐稳定。
一般公共预算财政拨款支出决算具体情况,按支出功能分类类级科目逐类分析:
1.一般公共服务支出(类)。年初预算为 4168.19 万元,支出决算为 5949 万元,完成年初预算的 142.72 %。
2.社会保障和就业支出(类)。年初预算为 8.54 万元,支出决算为 5.22 万元,完成年初预算的 61.12 %,支出决算数小于年初预算数的主要原因:退休人员2个月在本单位发放,后转入社保发放,年初预算数预估的是12个月的费用。
3.医疗卫生与计划生育支出(类)。年初预算为 36.72 万元,支出决算为 36.33 万元,完成年初预算的98.94 %。
4.住房保障支出(类)。年初预算为 85.93 万元,支出决算为 85.73 万元,完成年初预算的 99.77 %。
六、2018年度一般公共预算财政拨款基本支出决算情况说明
2018度一般公共预算财政拨款基本支出 843.33 万元,其中,人员经费 803.1 万元,主要包括:基本工资、津贴补贴、奖金、伙食补助费、绩效工资、机关事业单位基本养老保险缴费、职业年金缴费、职工基本医疗保险缴费、公务员医疗补助缴费、其他社会保障缴费、住房公积金、医疗费、其他工资福利支出、离休费、退休费、退职(役)费、抚恤金、生活补助、救济费、医疗费、助学金、奖励金、个人农业生产补贴、其他对个人和家庭的补助支出;公用经费 40.23 万元,主要包括:办公费、印刷费、咨询费、手续费、水费、电费、邮电费、取暖费、物业管理费、差旅费、因公出国(境)费、维修(护)费、 租赁费、会议费、培训费、公务接待费、专用材料费、被装购置费、专用燃料费、劳务费、委托业务费、工会经费、福利费、公务用车运行维护费、其他交通费用、 税金及附加费用、其他商品和服务支出、办公设备购置、专用设备购置、信息网络及软件购置更新、公务用车购置、其他交通工具购置、其他资本性支出、企业费用补贴、其他对企事业单位的补贴。
七、2018年度一般公共预算财政拨款“三公”经费支出决算情况说明
(一)“三公”经费的单位范围
武汉市洪山区行政审批局有一般公共预算财政拨款预算安排“三公”经费的单位包括本级及下属 1 个行政单位、 0 个参公事业单位、 2 个全额拨款事业单位。
(二)一般公共预算财政拨款“三公”经费支出决算情况
2018度“三公”经费财政拨款年度预算数为 0 万元,支出决算为 3.091 万元,其中:
1.因公出国(境)费用支出决算为 1.6 万元,比预算增加 1.6 万元,主要原因是2018度未做“三公”经费的预算。
2018年因公出国(境)团组 1 个, 1 人次,实际发生支出 1.6 万元。其中:住宿费 0.3 万元、旅费 0.59 万元、伙食补助费 0.19 万元、培训费 0.22 万元、杂费 0.3 万元。主要用于应邀赴台学习考察电子政务电子招标先进经验团组 1 个、 1 人次;通过交流学习,熟悉了中国台湾电子政务及电子招标的流程,并学习了先进经验。
2.公务用车购置及运行维护费支出决算为 1.41 万元,其中:
(1)公务用车购置费 0 万元,比预算增加 0 万元,主要原因是:公车改革,不再配备公务车。本年度购置(更新)公务用车 0 辆,年末公务用车保有量 1 辆。
(2)公务用车运行维护费 1.41 万元,比预算增加 1.41万元,主要原因是:有一台公务用车。主要用于行政审批业务工作,其中:燃料费 0.46 万元;维修费 0.48 万元;保险费 0.48 万元;过户工本费 0.006万元。
3.公务接待费支出决算为 0.08 万元,比预算增加0.08 万元,主要原因是接待来访人员。主要用于来访人员就餐费用,烟台市福山区机构编制委员会办公室来我单位学习组建行政审批局方面的先进经验,昆明市呈贡区行政审批局来我局学习考察行政审批和“放管服”改革等工作。
2018年执行公务和开展业务活动开支公务接待费 0.08 万元。其中:外省市交流接待 0.08 万元,主要用于烟台市福山区机构编制委员会的接待工作 1 批次 6 人次(其中:陪同 3 人次);主要用于昆明市呈贡区行政审批局的接待工作 1 批次 7 人次(其中:陪同 3 人次)。
2018年度“三公”经费财政拨款支出决算数比2017年决算数增加 3.02 万元,增长 4314.28 %,其中:因公出国(境)支出决算增加 1.6万元,增长 100 %;公务用车购置及运行费支出决算增加 1.41 万元,增长100%,公务接待支出决算数增加 0.01万元,增长 14.28 %。因公出国(境)费用支出增加的主要原因是,2018年因公出国(境)团组 1 个, 1 人次,主要用于应邀赴台学习考察电子政务电子招标先进经验。公务用车购置及运行费支出决算增加的主要原因是2018公务用车封存,结清公车改革以前年度发生的费用,公务接待支出决算增加的主要原因是:接待烟台和云南的来访考察人员。
八、2018年度政府性基金预算财政拨款收入支出决算情况
本部门没有政府性基金预算财政拨款收入,也没有使用政府性基金预算财政拨款安排的支出。
九、关于2018年度预算绩效情况说明
(一)预算绩效管理工作开展情况
根据预算绩效管理要求,武汉市洪山区行政审批局对2018年度一般公共预算项目支出全面开展绩效自评,共涉及项目5个,资金5232.94 万元。组织对 3 个部门(单位)开展整体支出绩效自评,资金 5232.94 万元。从绩效评价情况来看,我单位基本完成绩效目标。
(二)绩效自评结果
武汉市洪山区行政审批局今年在部门决算中反映所有项目绩效自评结果。
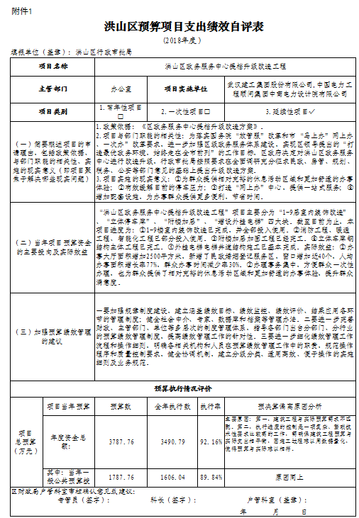
洪山区政务服务中心提档升级改造工程 项目绩效自评综述:项目全年预算数为 3787.76 万元,执行数为 3490.79 万元,完成预算的92.16 %。主要产出和效果:一是办事大厅面积增加2500平方米,新增了民政婚姻登记服务区,窗口增加近40个,人均办事面积增长率77%,群众办事时间减少率30%;二是办理事务集中,方便群众一次性办理,也为群众提供了相对充裕的休息活动区域和更加舒适的办事体验,提升群众满意度。发现的问题及原因:一是建筑工程与实际预算需求不匹配;二因施工过程难以用数据量化,使得预算与实际难以相符。下一步改进措施:一是进一步完善财政、主管部门、单位等多层次的制度管理体系,指导各部门出台分部门、分行业的预算绩效管理制度,提高绩效管理工作的针对性;二是进一步细化绩效管理工作流程和操作细则,明确各相关机构和人员在预算绩效管理工作中的职责,规范操作程序和质量控制要求,健全协调机制,建立分级分类、适用高效、便于操作的实施细则及业务规范。
政务服务“一张网”建设 项目绩效自评综述:项目全年预算数为 270 万元,执行数为80.8 万元,完成预算的30 %。主要产出和效果:一是初步完成电子档案管理系统区级部署、协同运行管理平台区级部署、系统对接联调、系统应用综合服务。二是为下一步增加“一张网”全市统一技术标准所需的软硬件及配套服务、加快“一张网”五级网络联通对接融合工作的政务外网环境和服务器、数据库等工作做铺垫。发现的问题及原因:建设项目起步时间较晚,事务量大,招投标需要一定的时间过程。由于时间原因,只做了一个标的,剩余两个标的未完成。下一步改进措施:要每年选择部分重大的延续项目或新增项目,由财政部门组织本部门有关处室、部分专家学者、中介组织等组成相对独立的评审机构(必要时邀请部分人大、政协人员参加),对项目设置的必要性、可行性、绩效目标的合理性等方面进行评审,通过竞争方式和集体决策机制,形成“多中选好,好中选优”的项目优选机制,提高财政项目资金分配的科学性和公平性。
行政审批工作经费 项目绩效自评综述:项目全年预算数为 1102.18 万元,执行数为1096.36万元,完成预算的99.47 %。主要产出和效果:一是为服务辖区企业,增强企业活力,助力中小企业发展,提高全民专业素质,规范企业专业技术做出贡献。二是提供社会岗位97个,维护社会稳定,促进就业,解决人员不足,满足用人需求,节约财政资金。三是推行“三办”改革,我局坚持以企业和群众办事的极致体验为标目标,从每一个影响审批效率和办事体验的环节入手,用心改进,集胜渐进,在实践中创造性地推行“五办”,取得了初步成效。发现的问题及原因:目前没有出现问题。下一步改进措施:继续完善预算绩效管理制度体系,进一步完善绩效目标填报和审核工作 。
机构运转经费 项目绩效自评综述:项目全年预算数为 416.23万元,执行数为415.98 万元,完成预算的99.94 %。主要产出和效果:一是全党倡导学习,加强教育,可以带动全社会形成良好的学习氛围,促进共产党员以身作则,努力把勤奋好学的风气推广到全社会。二是组织共青团开展党史学习教育2次,有效提升青年不畏艰难,积极进取的精神。三是提升政务环境,减少电梯、空调故障,保障群众安全。发现的问题及原因:目前未发现问题。下一步改进措施:在经费使用上应遵循“统筹安排、量入为出、收支平衡、略有结余”的原则,不能为了使用经费而使用。建立预算绩效管理长效机制,积极及时沟通经费使用情况,合理进行资金分配。
政府采购中心业务经费 项目绩效自评综述:项目全年预算数为149.49万元,执行数为149.01万元,完成预算的99.68%。主要产出和效果:一是完善4类采购文件模版,出台10个内控制度,形成较完善的管理操作制度和运行机制,实现了政府采购操作管理规范化、信息透明化。二是2018年,受理政府采购申报70个项目,预算金额6593.877237万元。完成56个项目采购,采购预算5523.228092万元,节约资金498.932535万元,节资率9.03%。受理集体资产交易申报33个项目,预算金额12929.957285万元。完成15个交易项目,采购预算10320.29342万元,节约资金9.491601万元。三是组织人员学习“三资”管理文件精神,定期与集体资产交易平台的软件开发商进行沟通,就操作中遇到的技术性问题协商解决。完成了集体资产交易介绍PPT制作,录制项目实操视频,为制作宣传短片累积素材,进一步加强我区集体资产的交易管理,规范集体资产交易行为,确保集体资产交易过程公开、公平、公正,推动集体资产优化配置和保值增值,推进基层廉政建设,促进农村社会和谐稳定。发现的问题及原因:于区政府采购中心成立不久,机构正处于改革阶段,在预算项目数量及金额方面不好把控。下一步改进措施:应进一步完善绩效目标填报和审核工作,绩效目标设置是否科学合理,直接关系到预算绩效管理工作的质量,并对预算支出决策的科学性产生直接影响。今后要强化绩效目标的前置作用,对已明确纳入绩效目标管理范围的项目支出,预算部门在申请预算时必须申报相应的绩效目标,申报的绩效目标要从定性描述向定量细化转化,不申报绩效目标或绩效目标不符合要求且不按要求调整的不得进入财政部门的预算编制环节。要加强对绩效目标的审核,提高绩效目标的填报质量。
(武汉市洪山区行政审批局项目支出绩效自评报告见附件)
十、2018年度其他重要事项的情况说明
(一)机关运行经费支出情况。
2018年度武汉市洪山区行政审批局(含参照公务员法管理的事业单位)机关运行经费支出 40.23 万元,比2017年增加 28.23 万元,增长 235.25 %。主要原因是基本支出增加。
(二)政府采购支出情况。
2018年度武汉市洪山区武汉市洪山区行政审批局政府采购支出总额1101.13万元,其中:政府采购货物支出136.01万元、政府采购工程支出80.8万元、政府采购服务支出884.31万元。授予中小企业合同金额 1101.13 万元,占政府采购支出总额的 100 %,其中:授予小微企业合同金额 1101.13 万元,占政府采购支出总额的 100 %。
(三)国有资产占用情况。
截至2018年12月31日,武汉市洪山区行政审批局共有车辆 1 辆,其中,一般公务用车 0辆,一般执法执勤用车 0 辆,特种专业技术用车 0 辆,其他用 1 车辆,其他用车主要是在洪山区政府采购中心成立初期,经常联系省、市采购中心、市民之家、区财政局等单位。单位价值50 万元(含)以上通用设备0 台(套),单价100万元(含)以上专用设备0.00‐台(套)。
第四部分 2018年重点工作完成情况
一、重点工作事项标题
1、深入推进“马上办、网上办、一次办”改革。
2、受理和及时处理各类投诉。
3、提供多方位审批服务。
4、建设三级政务服务体系。
5、加强对区公共资源交易行为综合监管。
6、加强行政审批和政务服务技能培训。
二、重点工作事项标题
|
序号 |
重要事项 |
工作内容及目标 |
完成情况 |
|
1 |
深入推进“马上办、网上办、一次办”改革 |
行政审批和政务服务事项按时办结率100%,行政审批工作满意率90%以上,政务服务工作群众满意率85%以上。 |
已完成 |
|
2 |
受理和及时处理各类投诉 |
投诉办结率95%以上,有效投诉率低于1‰ |
已完成 |
|
3 |
提供多方位审批服务式。 |
实行证照联办和联合勘验,搜索容缺收件、多评合一、远程勘验等审批方 |
已完成 |
|
4 |
建设三级政务服务体系 |
推行“入驻清单”制度,公共服务事项“能进即进、能放必放、应放尽放”。 |
已完成 |
|
5 |
加强对区公共资源交易行为综合监管 |
确保“平台之外无交易”;严格实施“管采分离”。 |
已完成 |
|
6 |
加强行政审批和政务服务技能培训 |
组织开展各类行政审批和政务服务技能培训6期以上。 |
已完成 |
第五部分 名词解释
(一)财政拨款收入:指单位从本级财政部门取得的财政拨款。
(二)上级补助收入:指从主管部门和上级单位取得的非财政补助收入。
(三)事业收入:指事业单位开展专业业务活动及其辅助活动取得的收入。
(四)经营收入:指事业单位在专业业务活动及其辅助活动之外开展非独立核算经营活动取得的收入。
(五)其他收入:单位取得的除上述收入以外的各项收入,包括未纳入财政预算或财政专户管理的投资收益、银行存款利息收入、租金收入、捐赠收入,现金盘盈收入、存货盘盈收入、收回已核销应收及预付款项、无法偿付的应付及预收款项等。
(六)用事业基金弥补收支差额:指事业单位在当年的财政拨款收入、事业收入、经营收入、其他收入不足以安排当年支出的情况下,使用以前年度积累的事业基金(事业单位当年收支相抵后按国家规定提取、用于弥补以后年度收支差额的基金)弥补本年度收支缺口的资金。
(七)年初结转和结余:指以前年度尚未完成、结转到本年按有关规定继续使用的资金。
(八)各支出功能分类科目(到项级)
1、一般公共服务 政府办公厅(室)及相关机构事务 行政运行(政府办公厅):反映行政单位(包括实行公务员管理的事业单位)的基本支出。
2、一般公共服务 政府办公厅(室)及相关机构事务 事业运行(政府办公厅):反映事业单位(包括实行公务员管理的事业单位)的基本支出。
3、一般公共服务 政府办公厅(室)及相关机构事务 一般行政管理事务(政府办公厅):反映(包括实行公务员管理的事业单位)未单独设置项级科目的其他项目支出。
4、社会保障和就业支出 行政事业单位离退休 归口管理的行政单位离退休:反映实行归口管理的行政单位(包括实行公务员管理的事业单位)开支的离退休经费。
5、医疗卫生与计划生育支出 行政事业单位医疗 行政单位医疗:反映财政部门集中安排的行政单位基本医疗保险缴费经费,按国家规定享受离休人员的医疗经费。
6、医疗卫生与计划生育支出 行政事业单位医疗 事业单位医疗:反映财政部门集中安排的事业单位基本医疗保险缴费经费,未参加医疗保险的事业单位的公费医疗经费,按国家规定享受离休人员待遇人员的医疗经费。
7、住房保障支出 住房改革支出 住房公积金:反映行政事业单位按人力资源和社会保障部、财政部规定的基本工资和津贴补贴以及规定比例为职工缴纳的住房公积金。
8、住房保障支出 住房改革支出 提租补贴:反映按房改政策规定的标准,行政事业单位向职工(含离退休人员)发放的租金补贴。
9、住房保障支出 住房改革支出 购房补贴:反映按房改政策规定的标准,行政事业单位向符合条件职工(含离退休人员)、离退休人员发放的用于购买住房的补贴。
(九)结余分配:指事业单位按照会计制度规定缴纳的所得税以及从非财政补助结余中提取的职工福利基金、事业基金等。
(十)年末结转和结余:指单位按有关规定结转到下年或以后年度继续使用的资金。
(十一)基本支出:指单位为保障其机构正常运转、完成日常工作任务而发生的人员支出和公用支出。
(十二)项目支出:指单位为完成特定行政任务和事业发展目标在基本支出之外所发生的支出。
(十三)经营支出:指事业单位在专业活动及辅助活动之外开展非独立核算经营活动发生的支出。
(十四)“三公”经费:指使用一般公共预算财政拨款安排的因公出国(境)费、公务用车购置及运行维护费和公务接待费。其中,因公出国(境)费用反映单位公务出国(境)的国际旅费、国外城市间交通费、住宿费、伙食费、培训费、公杂费等支出;公务用车购置及运行维护费反映单位公务用车车辆购置支出(含车辆购置税)及燃料费、维修费、过桥过路费、保险费、安全奖励费用等支出;公务接待费反映单位按规定开支的各类公务接待(含外宾接待)费用。
(十五)机 关运行经费:指为保障行政单位(含参照公务员法管理的事业单位)运行用于购买货物和服务的各项资金,包括办公及印刷费、邮电费、差旅费、会议费、福利费、 日常维修费、专用材料及一般设备购置费、办公用房水电费、办公用房物业管理费、委托业务费、公务用车运行维护费以及其他费用。
(十六)各单位其他专用名词解释。
咨询电话:027-87698006
附件:
(单位名称)项目支出绩效自评报告
站点地图智能问答
版权所有:武汉市洪山区人民政府 | 鄂ICP备05009168
鄂公网安备 42011102000076号 | 政府网站标识码:4201110038
主办单位:武汉市洪山区政府办公室 | 承办单位:洪山区大数据中心 | 联系地址:武汉市洪山区珞狮路300号 | 邮编:430070
政府各机构联系电话 | 网站技术支持:027-87673391 | 网站运维邮箱:htfw@hongshan.gov.cn