文 号:无 |
信息分类: 其他 |
|
发文机构:武汉市洪山区人民政府 |
成文日期:2020-01-23 10:31 |
|
名 称:武汉市洪山区武汉火车站地区综合管理办公室2020年部门预算编制说明 |
||
2020年部门预算公开目录
第一部分 部门概况
一、主要职能
二、部门预算单位构成
三、部门人员构成
第二部分 2020年部门预算表(表格独立公开)
一、收支预算总表
二、收入预算总表
三、支出预算总表
四、一般公共预算财政拨款收支预算总表
五、一般公共预算支出表
六、一般公共预算基本支出表
七、财政拨款“三公”经费支出表
八、政府性基金预算支出表
整体支出绩效目标申报表
项目资金绩效目标申报表
第三部分 2020年部门预算安排情况说明
一、部门预算收支情况总体说明
二、部门预算收入情况说明
三、部门预算支出情况说明
四、财政拨款收支预算情况说明
五、一般公共预算支出情况说明
六、一般公共预算基本支出情况说明
七、财政拨款“三公”经费支出情况说明
八、政府性基金预算支出情况说明
九、其他重要事项的情况说明
第四部分 财政专项支出预算安排情况说明
第五部分 名词解释
第一部分
一、部门概况
(一)部门主要职能
1、贯彻执行《武汉市火车站地区综合管理办公室规定》(市政府令第193号),履行统一组织实施武汉火车站地区的综合管理和监督工作,承担武汉火车站地区相关管理活动、行政执法的综合协调。
2、履行市城管和市、区交通、文化、新闻出版、物价、烟草专卖、劳动、卫生等部门按照各自职责和分工,授权武汉火车站地区的城市管理综合执法机构做好各项管理工作。
3、负责组织协调相关部门依法对武汉火车站地区的社会治安、市场秩序和道路交通等实施管理。
4、行政许可机关办理涉及市容环境、市政园林、道路交通等行政许可事项,可能影响武汉火车站地区管理秩序的,在审核批准前提出意见。
5、研究制定并组织实施武汉火车站地区应急预案。
6、承办市、区人民政府交办的其他事项。
(二)部门预算单位构成
武汉市洪山区武汉火车站地区综合管理办公室由机关及下属2个二级单位组成,其中:行政单位1个、事业单位2 个(含参照公务员法管理事业单位0个)。
(三)部门人员构成
武汉市洪山区武汉火车站地区综合管理办公室总编制人数58人,其中:行政编制4人,事业编制48人(其中:参照公务员法管理 0人)。在职实有人数 49人,其中:行政编制 3 人,事业编制46人(其中:参照公务员法管理 人)。
离退休人员12人,其中:离休0 人,退休12 人。
第二部分












第三部分
2020年部门预算安排情况说明
一、部门收支情况总体说明
全年预算安排收入4621.13万元,比2019年预算增加109.27万元,增长2%;支出4621.13万元。全年预算收支平衡。
二、部门收入情况说明
部门预算收入4621.13万元。其中:一般公共预算财政拨款收入4621.13万元,政府性基金预算财政拨款收入 万元,事业收入 0 万元,上级补助收入0万元,附属单位上缴收入 0万元,事业单位经营收入0 万元,其他收入0 万元;用事业基金弥补收支差额0万元、上年结转0万元。
三、部门支出情况说明
部门预算支出 4621.13 万元。其中:基本支出2542.13 万元,项目支出2079万元,上缴上级支出0万元,对附属单位补助支出0万元,事业单位经营支出0万元,结转下年0 万元。
按照支出功能分类科目,主要用于:
一般公共服务支出1232.72万元;社会保障和就业支出91.5万元;卫生健康支出61.93万元;城乡社区支出3021.83万元;住房保障支出213.15万元;其他支出0万元。
按照支出经济分类科目,主要用于:
工资福利支出1393.87万元;商品和服务支出3173.43万元;对个人和家庭的补助48.53万元;资本性支出5.3万元;其他支出0万元。
四、财政拨款收支预算情况说明
一般公共预算财政拨款收入4621.13万元,支出4621.13 万元,预算收支平衡。
五、一般公共预算支出情况说明
一般公共预算财政拨款支出预算 4621.13万元,其中:当年预算 4621.13万元,比2019年预算增加 109.27万元,增长 2 %;上年结转 0 万元。主要安排情况如下:
1、基本支出2542.13万元。主要用于:
(1)工资福利支出1393.87万元;
(2)对个人和家庭的补助48.53万元;
(3)公用经费1099.73万元,均为商品和服务支出;
2、项目支出2079万元。主要用于:
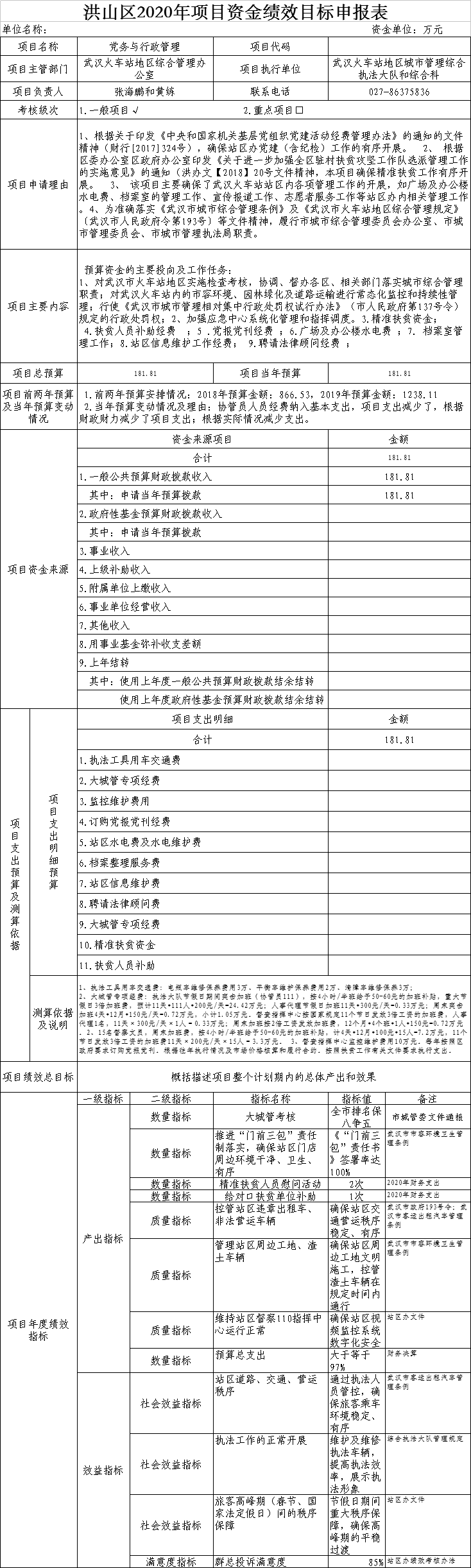
党务与行政管理
(1) 精准扶贫经费6.33万元
(2) 党建(含纪检)经费3万元
(3)武汉火车站站区管理事务经费117.46万元
(4)城管执法经费55.02万元
站区公共设施维护
(3)武汉火车站站区公共设施维护经费931.19万元
站区清扫保洁
(2)道路清扫支出966万元
六、一般公共预算基本支出情况说明
一般公共预算基本支出2542.13万元,比2019年预算增加792.95万元,增长45%,主要原因:将本单位聘用人员工资纳入基本支出核算。其中:
1.人员经费1442.4万元,包括:
(1)工资福利支出1393.87万元,主要用于:
1) 在职人员基本工资181.41万元,具体包括职务工资、级别工资等;
2) 在职人员津贴补贴115.47万元,具体含冲销64元结余补贴、国家规定的岗位津补贴、规范津补贴、非规范津补贴、奖励性补贴、女职工卫生费、子女统统筹等;
3) 在职人员年终一次性奖金、年度目标奖及绩效工资155.23万元,具体含国家规定年终一次性奖金、年度目标奖和绩效工资等;
4) 机关事业单位基本养老保险缴费43.99万元;
5) 职业年金缴费9.01万元;
6) 医疗保险61.93万元,含基本医疗保险费、子女统筹;
7) 其他社会保障缴费18.51万元,含失业保险、生育保险和其他社会保险;
8) 住房公积金139.54万元;
9) 其他工资福利支出668.78万元,含在职医疗补助、不可预见的工资调整费、不可预见的应休未休假补助和不可预见的奖金等。
(2)对个人和家庭的补助48.53万元,主要用于:
1) 其他对个人和家庭补助支出48.53万元;
2.公用经费 1099.73万元,包括商品和服务支出、资本性支出,主要用于:
1) 办公费11.47万元;
2) 印刷费0.49万元;
3) 水电费13.24万元;
4) 邮电费4.71万元;
5) 物业管理费42万元;
6) 差旅费2.7万元;
7) 日常维修费9万元;
8) 劳务费902.6万元;
9) 其它交通费3.74万元,含公务员交通补贴3.74万元;
10) 三费40.57万元,其中:工会经费16.87万元;福利费18.4万元;培训费5.3万元;
11) 公务用车运行维护费12.8万元;
12) 其他商品和服务支出51.11万元;
13)资本性支出5.3万元。
七、一般公共预算财政拨款“三公”经费支出预算情况
(一)“三公”经费的单位范围
“三公”经费包括一级、二级单位 2 家。
(二)“三公”经费财政拨款预算情况
一般公共预算财政拨款安排“三公”经费预算12.8万元,比2019年预算减少22.4万元,下降64 %。其中:
1.因公出国(境)经费预算0 万元,比2019年预算增加0万元,主要原因:无出国计划。
2.公务用车购置及运行维护费12.8万元,比2019年预算减少22.4万元。其中:
(1)公务用车购置费 0万元,比2019年预算增加 0 万元,主要原因:公车改革,不再配备公务车。
(2)公务用车运行维护费12.8万元,比2019年预算减少22.4 万元,主要原因:公车改革,车辆减少。
3.公务接待费预算0万元,比2019年预算增加(减少)0 万元,主要原因:根据中央八项规定,厉行节约。
八、政府性基金预算支出情况说明
武汉市洪山区武汉火车站地区综合管理办公室2019年没有使用政府性基金预算安排的支出。
九、其他重要事项的情况说明
(一)机关运行经费情况
2020年部门机关及下属0家参照公务员法管理事业单位的机关运行经费1099.73万元。
(二)政府采购预算情况
2020年部门预算中纳入政府采购预算支出合计 万元。包括:货物类0万元,工程类0万元,服务类946万元。
(三)国有资产占有使用情况
截至2019年12月31日,部门共有车辆 5辆。其中:一般公务用车0辆,一般执法执勤用车3辆,特种专业技术用车 2 辆。(除车辆外的国有资产情况待决算后另行公开)
(三)预算绩效管理情况
2020年,部门预算支出全部纳入绩效管理。设置了部门整体支出绩效目标, 3 个一级项目支出绩效目标,涉及一般公共预算本年财政拨款2079万元。
第四部分
财政专项支出预算安排情况说明
武汉市洪山区武汉火车站地区综合管理办公室无财政专项支出。
第五部分
名词解释
(一)一般公共预算财政拨款收入:指区级财政一般公共预算当年拨付的资金。
(二)政府性基金预算财政拨款收入:指区级财政政府性基金预算当年拨付的资金。
(二)事业收入:指事业单位开展专业业务活动及辅助活动所取得的收入。
(三)事业单位经营收入:指事业单位在专业业务活动及其辅助活动之外开展非独立核算经营活动取得的收入。
(四)其他收入:指除“财政拨款收入”、“事业收入”、“事业单位经营收入”等以外的收入。
(五)上年结转:指以前年度尚未完成、结转到本年仍按原规定用途继续使用的资金。
(六)基本支出:指为保障机构正常运转、完成日常工作任务而发生的人员支出和公用支出。
(七)项目支出:指在基本支出之外为完成特定的行政任务和事业发展目标所发生的支出。
(八)事业单位经营支出:指事业单位在专业业务活动及其辅助活动之外开展非独立核算经营活动发生的支出。。
(九)本部门使用的主要支出功能分类科目(项级):(各部门自行完善预算中使用的功能科目)
1.一般公共服务(类)政府办公厅(室)及相关机构事务(款)行政运行(政府办公厅)(项):反映行政单位(包括实行公务员管理的事业单位)的基本支出。
2. 一般公共服务(类)政府办公厅(室)及相关机构事务(款)事业运行(政府办公厅)(项):反映事业单位的基本支出,不包括行政单位(包括实行公务员管理的事业单位)后勤服务中心、医务室等附属事业单位。
3.社会保障和就业支出(类)行政事业单位离退休(款)归口管理的行政单位离退休(项):反映实行归口管理的行政事业单(包括实行公务员管理的事业单位)开支的离退休经费。
4.社会保障和就业支出(类)行政事业单位离退休(款)机关事业单位基本养老保险缴费支出(项):反映机关事业单位实施养老保险制度由单位缴纳的基本养老保险费支出。
5. 社会保障和就业支出(类)行政事业单位离退休(款)机关事业单位职业年金缴费支出(项):反映机关事业单位实施养老保险制度由单位缴纳的职业年金支出。
6.卫生健康支出(类)行政事业单位医疗(款)行政单位医疗(项):反映财政部门安排的行政单位(包括实行公务员管理的事业单位)基本医疗保险缴费经费,未参加医疗保险的行政单位的公费医疗经费,按国家规定享受离休人员、红军老战士待遇人员的医疗经费。
7.卫生健康支出(类)行政事业单位医疗(款)事业单位医疗(项):反映财政部门安排的事业单位基本医疗保险缴费经费,未参加医疗保险的事业单位的公费医疗经费,按国家规定享受离休人员待遇人员的医疗经费。
8.城乡社区支出(类)城乡社区管理事务(款)一般行政管理事务(城乡社区)(项):反映行政单位(包括实行公务员管理的事业单位)为单独设置项级科目的其他项目支出。
9.城乡社区支出(类)城乡社区管理事务(款)城管执法(项):反映城市管理综合行政执法、加强城市市容和环境卫生管理等方面的支出。
10.城乡社区支出(类)城乡社区管理事务(款)其他城乡社区管理事务支出(项):反映其他用于城乡社区管理事务方面的支出。
11.城乡社区支出(类)城乡社区公共设施(款)其他城乡社区公共设施支出(项):反映其他用于城乡社区公共设施方面的支出。
12.城乡社区支出(类)城乡社区环境卫生(款)城乡社区环境卫生(项):反映城乡社区道路清扫、垃圾清运与处理、公厕建设与维护、园林绿化等方面的支出。
13.住房保障支出(类)住房改革支出(款)住房公积金(项):反映行政事业单位按人力资源和社会保障部、财政部规定的基本工资和津贴补贴以及规定比例为职工缴纳的住房公积金。
14.住房保障支出(类)住房改革支出(款)提租补贴(项):反映按房改政策规定的标准,行政事业单位向职工(含离退休人员)发放的租金补贴。
15.住房保障支出(类)住房改革支出(款)购房补贴(项):反映按房改政策规定,行政事业单位向符合条件职工(含离退休人员)、军队(含武警)向转役复员离退休人员发放的用于购买住房的补贴。
(十)“三公”经费:纳入财政一般公共预算管理的“三公”经费,是指市直部门用一般公共预算财政拨款安排的因公出国(境)费、公务用车购置及运行维护费和公务接待费。其中,(1)因公出国(境)费,反映单位公务出国(境)的国际旅费、国外城市间交通费、住宿费、伙食费、培训费、公杂费等支出;(2)公务用车购置及运行维护费,反映单位公务用车购置支出(含车辆购置税、牌照费)及燃料费、维修费、过路过桥费、保险费、安全奖励费用等支出;(3)公务接待费反映单位按规定开支的各类公务接待(含外宾接待)支出。
(十一)机关运行经费:为保障行政单位(包括参照公务员法管理的事业单位)运行用于购买货物和服务的各项资金,包括办公及印刷费、邮电费、差旅费、会议费、福利费、日常维修费、专用材料及一般设备购置费、办公用房水电费、办公用房取暖费、办公用房物业管理费、公务用车运行维护费以及其他费用等。
站点地图智能问答
版权所有:武汉市洪山区人民政府 | 鄂ICP备05009168
鄂公网安备 42011102000076号 | 政府网站标识码:4201110038
主办单位:武汉市洪山区政府办公室 | 承办单位:洪山区大数据中心 | 联系地址:武汉市洪山区珞狮路300号 | 邮编:430070
政府各机构联系电话 | 网站技术支持:027-87673391 | 网站运维邮箱:htfw@hongshan.gov.cn